8827太阳集团

中国·8827太阳集团(股份)有限公司-官方网站首页 > 新闻中心> 正文

2018年中国海优势电行业政策全汇总 我国海优势电事业已周全启动

时间:2019/01/25 浏览:1236次
? ? ?? 海上风电政策生长四大阶段

?我国海优势电的生长离不开政府政策的妄想。。。概略而言,,,,我国关于海优势电政策的出台大致可分为四个阶段:情形营造阶段、萌芽树模阶段、快速生长阶段和周全加速阶段。。。

?2007年11月,,,,中海油渤海湾钻井平台试验机组(1.5MW)的建成运行标记着我国海优势电政策的正式起步。。。在此以前,,,,我国海优势电还处于情形营造阶段,,,,国家关于海优势电的政策少少。。。

?2009年最先,,,,我国海优势电政策相继出台。。。2010年,,,,我国第一、亚洲第一个海优势电场——上海东海大桥10万千瓦海优势电场树模工程并网发电,,,,标记着我国基本掌握了海优势电的工程建设手艺,,,,为以后大规模生长海优势电积累了履历。。。在相关政策的大力推动下,,,,萌芽树模期我国海优势电场建设取得突破性希望。。。阻止2013年年底,,,,我国已完成的海优势电项目共有17个。。。

?2014年是我国“海优势电元年”,,,,我国海优势电工业履历了爆发式增添,,,,进入快速生耐久,,,,海优势电政策导向也逐步明确,,,,政策逐渐由风电政策细分至海优势电政策。。。

?2016年之后,,,,我国海优势电进入周全加速阶段。。。在此时代,,,,我国海优势电政策出台越发麋集、细化。。。

中国·8827太阳集团(股份)有限公司-官方网站




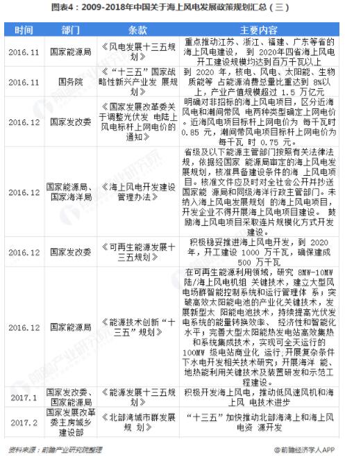
?国家关于海优势电政策汇总


?2016年11月,,,,国家能源局正式印发《风电生长“十三五”妄想》,,,,提出,,,,到2020年底,,,,风电累计并网装机容量确保抵达2.1亿千瓦以上的总量目的 ;;;;其中海优势电并网装机容量抵达500万千瓦以上,,,,力争累计并网容量抵达5GW以上,,,,重点推动江苏、浙江、福建、广东等省的海优势电建设。。。陪同着妄想的出台,,,,我国海优势电生长妄想逐步明确。。。


中国·8827太阳集团(股份)有限公司-官方网站



中国·8827太阳集团(股份)有限公司-官方网站


中国·8827太阳集团(股份)有限公司-官方网站


?国家“十三五”海优势电在建设及开工项目


?2016年-2017年,,,,我国建成3个海优势电项目,,,,共计602MW。。。2017年海内海优势电项目招标3.4GW,,,,较2016年同期增添了81%,,,,占天下招标量的12.5%。。。

?2017-2018年,,,,我国批准海优势电项目18个,,,,总计5367MW ;;;;开工项目14个,,,,总计3985MW。。。其中,,,,2017年开工项目抵达2385MW,,,,凌驾我国现有海优势电装机规模,,,,标记我国海优势电投资进入加速阶段。。。

中国·8827太阳集团(股份)有限公司-官方网站


中国·8827太阳集团(股份)有限公司-官方网站



中国·8827太阳集团(股份)有限公司-官方网站



中国·8827太阳集团(股份)有限公司-官方网站


?各省市关于海优势电“十三五”妄想结构


?随着海优势电的生长,,,,国家政策的明确,,,,各地也起劲结构海优势电。。。例如,,,,2018年4月23日,,,,广东省发改委宣布《广东省海优势电生长妄想(2017-2030年)(修编)》,,,,明确了广东省海优势电建设装机目的:到2020年底,,,,开工建设海优势电装机容量1200万千瓦以上,,,,其中建成投产200万千瓦以上,,,,到2030年底,,,,建成投产海优势电装机容量约3000万千瓦。。。其余省市,,,,例如浙江、福建、山东、上海、河北也对海优势电做出结构妄想。。。

中国·8827太阳集团(股份)有限公司-官方网站


信息泉源:北极星电力网 ?

【网站地图】
{web_name}